 | kefalin 22.12.2024 21:46 Bydliště: sedlčany
|
| Generátor pomocí studené jaderné syntézy ono to zní poněkud divně ale jedná se o Získání chemické reakce elektromagnetickým ovlivněním výchozí látky. V tomto případě může COP procesu dosáhnout 10 nebo více, nejsou vyžadovány velmi vysoké teploty, a proto nejsou žádné problémy s odstraňováním přebytečného tepla, složení výchozího materiálu je jednodušší, energie je okamžitě odstraněna v ve formě elektrického proudu, a proto nedochází k žádným ztrátám pro jeho přeměnu. Tyto faktory také dělají zařízení kompaktnější a vhodnější pro mobilní použití. Předem není to z mé hlavy a jedná se o projekt který je na webu 9.let možná ho znáte, Jde mi o to najít někoho kdo řekne k čemu to je můj názor je že je to nefunkční ale nebudu předbíhat jde mi především o princip získání energie v tomto případě z feritu což může být cesta k sestavení dokonalého zařízení.Celý projekt skončíl na výpočtu Fourierovým transformacím.Možná někdo ví vice a kde projekt pokračoval,já bych ho chtěl postavit /ale ne tak jak je původně navržen / součástky mám protože jsem ho chtěl původně caa.před pěti lety stavět ale dal jsem přednost tenkrát kapanadze.
 | Přílohy jsou dostupné pouze pro přihlášené uživatele | Přihlásit | Registrovat

(Dostupné jen pro přihlášené uživatele)
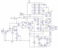
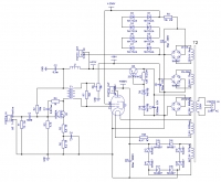
 Výkonový zesilovač RF generátoru (Dostupné jen pro přihlášené uživatele) Obrázky není povoleno jakkoli šířit bez souhlasu jejich autora, a to ani v jakékoli upravené formě
|
|
|